学习
学习
SUZO运放
/————
电压
查看datasheet时,适合的电压是 0.8倍极限电压
滤波电容
旁路电容又称为去耦电容
放大的频率越高,最小的电容越小
在PCB 绘板时:
单电源和双电源供电的区别
单电源供电,且输入信号很小时,会导致信号放大不正确,误差极大,微弱信号检测时最好的方法是双电源供电。 单电源供电的两个缺点: 输出小信号时误差较大,输出电压越小,误差越大。 能处理的频率较低≤100kHz
正负电源,电容,去高次偶次谐波
PCB绘板规则:
1/反向输入端 线的长度越短与好,覆盖的面积越小越好
/————
/————
匹配网络
两种阻抗匹配
第一种输入阻抗匹配
Rs和R 并联 实现最大输出功率匹配
第二种
Ri越大越好
第三
放大器
反向比例放大器 分析
虚短续断
同相输入端 虚断 i+为0 u+为gnd的电压
总:u+ = 0
反向输入端 虚短 u- = u+ = 0
所以为虚断
c点
ui 和uo 相反 相差一百八十°
同向比例放大器 分析
uo 大于等于ui
无R 电压跟随器
有R 比例放大器
分析
应用
反向比例 运放
注意:
并联:
平衡电阻
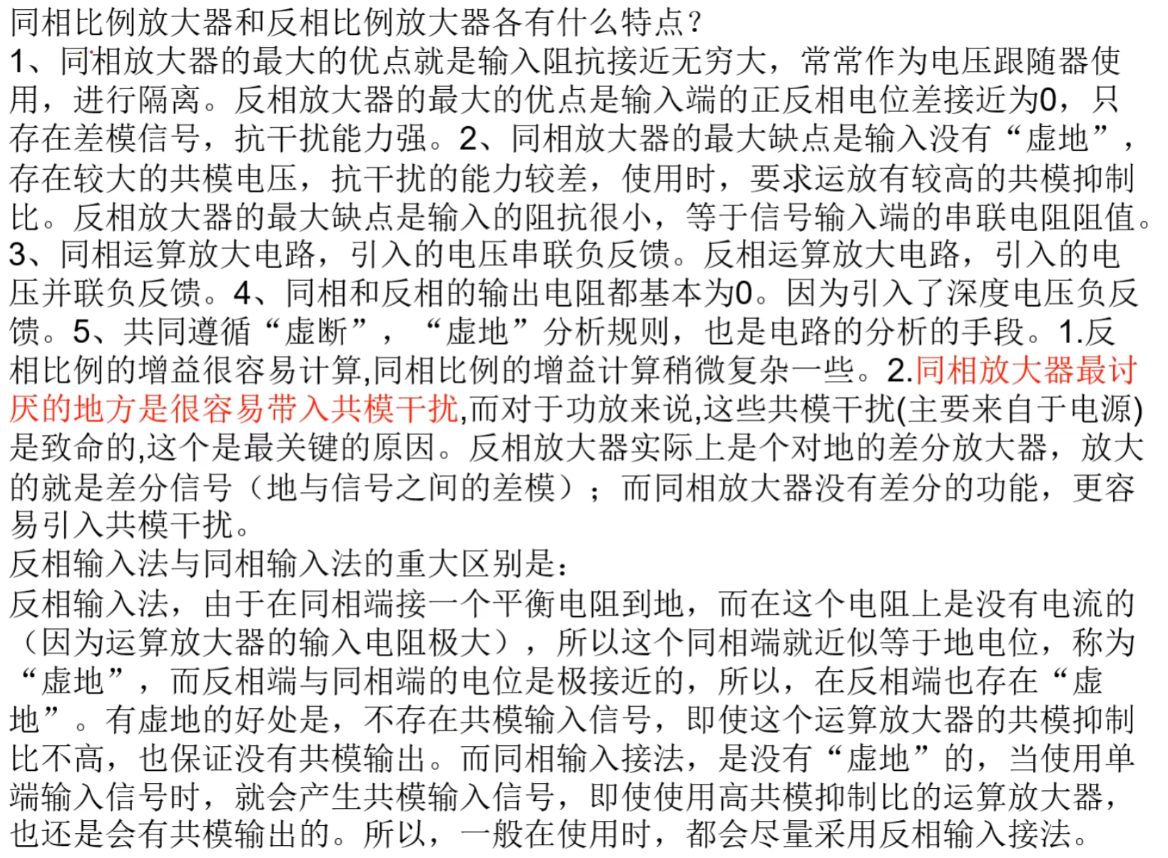
生活 反向比同向多
应用
同向比例
总结:
并联 电容
形成RC 低通滤波器
其他:
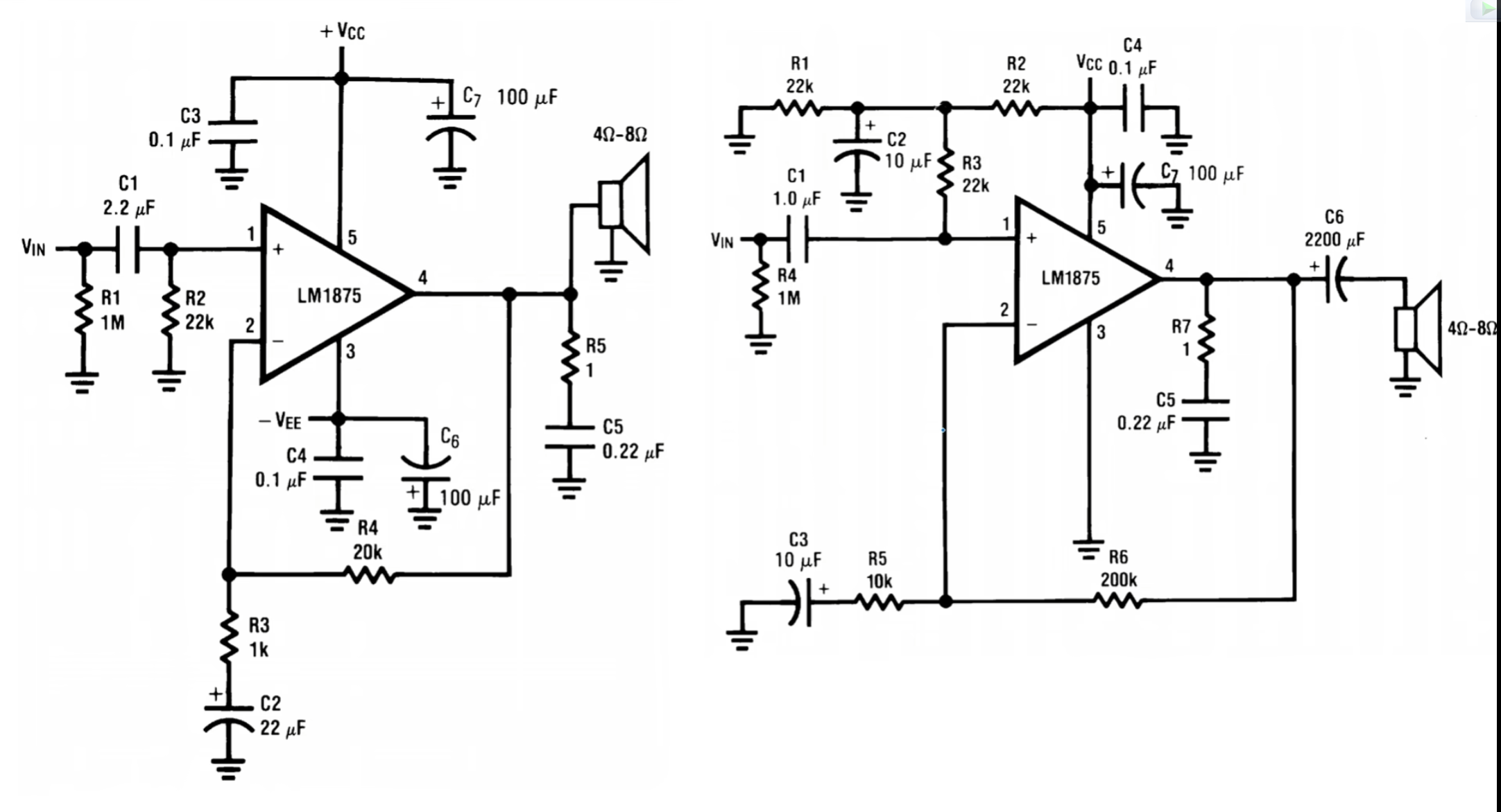
电压相加
重点
反向加法好
减法运算电路
绘图规则:
反向输入端覆盖的面积小
覆铜距离大于30mil +50mil
覆铜接地,反向端容易震荡
输出端
假设接0.1uF还不会震荡,但再接一个就开始震荡了,
解决方法 接一个10/20Ω电阻
/————
/————
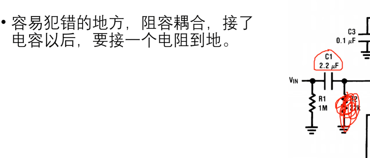
耦合
看图:
交流耦合
A点 直流叠加交流
B点 去直流
看电路:
直流耦合
电容:
》 1nF
实践:
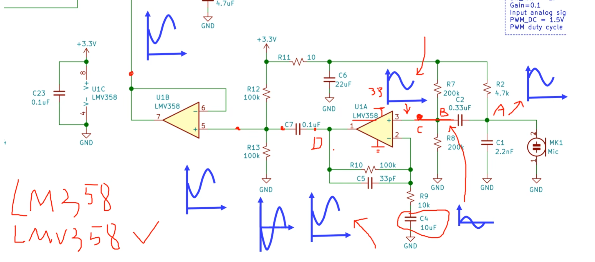
麦克风
波形图有问题,同向
这几个要反向180°
实践2:
错误的:
打红的地方必须要!
有 只放大交流
无 整体放大
麦克风巧妙设计:
单电源供电:
同向比例设计
/————
结尾














































